影巢-最新高清影巢官方发布中心

影巢    | English   | 高速铁路地球科学与工程实验教学中心   | 综合管理系统   | SWJTU-OSU合作办学项目
您当前的位置: 影巢 影巢 >> 党建工作 >> 文件下载 >> 正文

影巢 影巢 党员(毕业生预备党员)装档材料清单

  作者:影巢 党委     日期:2021-10-20   点击数:  

此份文件为20239月前使用的旧版文件,20239月之后确定为发展对象的同志请跳转链接参照新版影巢 入党材料清单:

//movie1080.com/info/1058/26053.htm

【地环版本】正式党员装档材料清单样例:

原表见附件1A4单面打印。

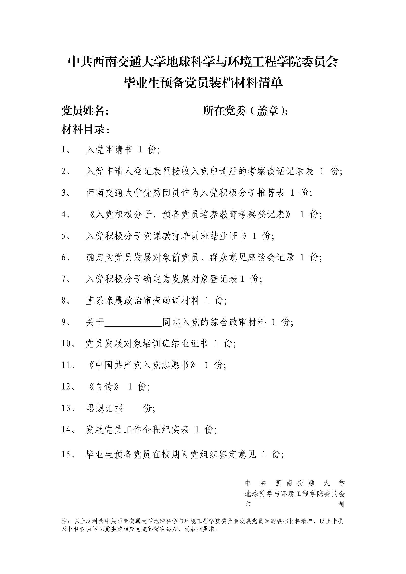
【地环版本】毕业生预备党员装档材料清单样例:

97E2

原表见附件2A4单面打印。

【地学版本】正式党员装档材料清单样例:

原表见附件3A4单面打印。

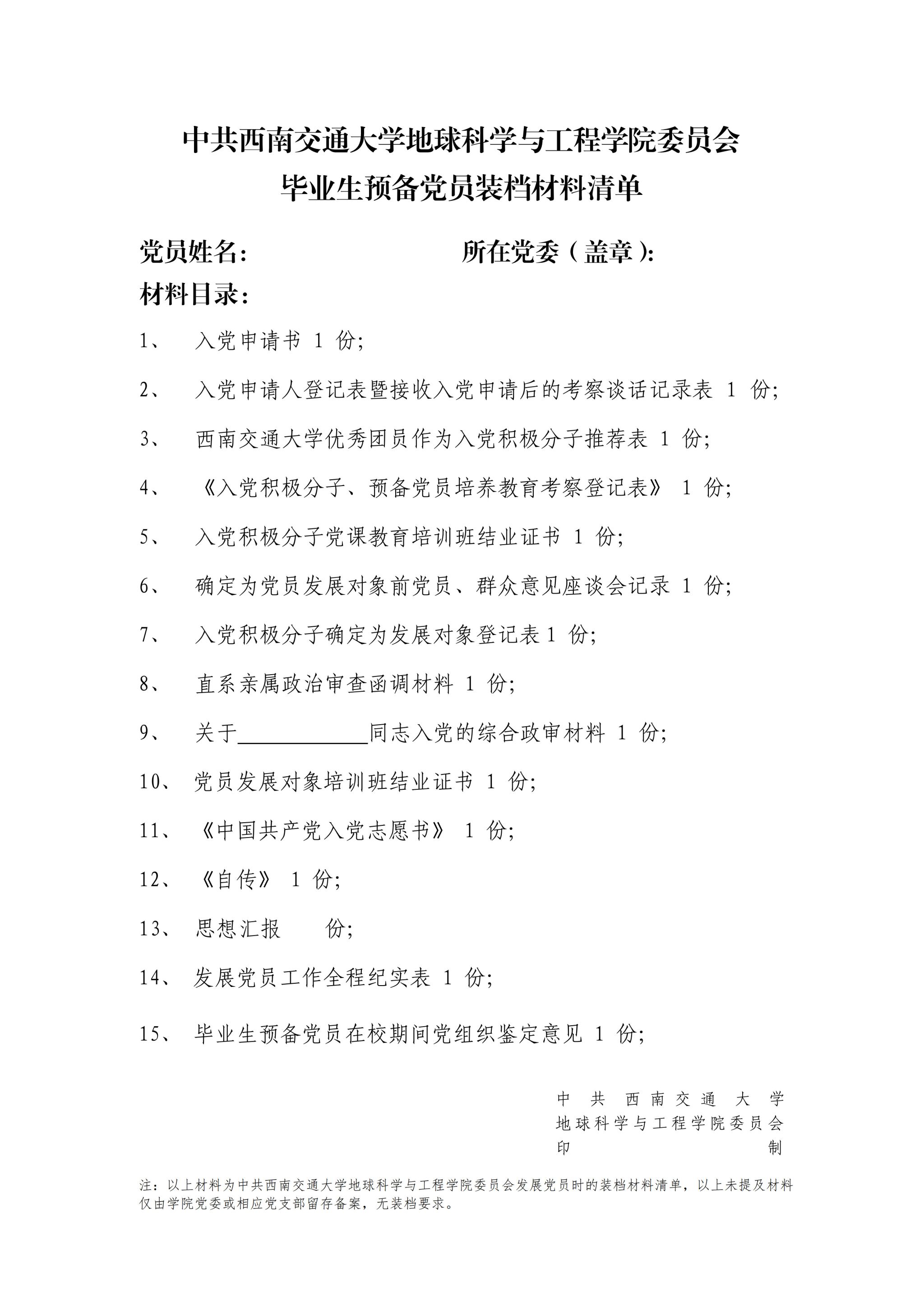
【地学版本】毕业生预备党员装档材料清单样例:

原表见附件4A4单面打印。